|
濕電咨詢服務: 陶經理18332815001 張經理18633235200
廣東省《陶瓷工業大氣污染物排放標準》(DB 44/2160-2019),標準發布日期為2019年6月28日,實施日期為2019年8月1日。
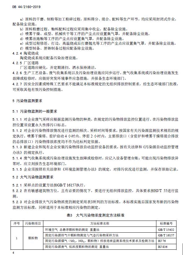
根據標準:噴霧干燥塔、窯爐煙氣基準含氧量為18%,以車間或生產設施排氣筒為監控位置,企業大氣污染物項目中顆粒物、二氧化硫與氮氧化物(以NO2計)的限值統一調整為20mg/m³、30mg/m³、100 mg/m³。現有企業自2020年7月1日起執行,新建企業自標準實施之日(即2019年8月1日)起執行。








河北威美環保設備科技有限公司
→查看更多河北威美環保產品 濕式靜電除塵器 電除霧器 陽極管 濕電 濕電除塵器 陰極線 濕法脫硫除塵 濕式電除塵器 不銹鋼陽極管 半干法脫硫 玻璃鋼儲罐 玻璃鋼管道 脫硫塔噴淋層 側攪拌
→ 免費濕電咨詢服務:陶經理18332815001 張經理18633235200
→ 回首頁 
|